体坛周报全媒体原创

为推行两年版世界杯,国际足联要放大招!

当地时间本周一,国际足联召开了最新一届大会,但西班牙塞尔电台透露,世界杯是否将迎来变革,并没有在这次大会上得到结论,而是需要等到2022年3月再进行投票。
在周一的国际足联大会上,国际足联向各协会呈现了新版世界杯的方案。从2026年的世界杯,也就是美国、加拿大、墨西哥合办的世界杯开始,世界杯就将改为两年一届,从这届开始的每届世界杯,都将增加到48支球队参加,并分为16个小组,每小组3支球队。与此同时,世界杯的预选赛不会如当前般分散,而是会集中在一个月内统一进行完全部赛程。这个时间可能是比赛前一年的3月或10月,但也不排除把预选赛分为两部分进行的可能。
根据国际足联的推测,世界杯改制后,相应的收入将会有44亿美元的巨大增幅。国际足联会拿出35亿用于全球足球的发展,而世界杯更频繁、更大规模的举办,也能提供超过200万个工作岗位。而如果每两年一次世界杯的提案能得到各大洲足联批准,国际足联将向每个大洲足联下发16亿美元。

欧足联官方:热刺欧协杯比赛被判负

北京时间12月20日,欧足联官方宣布,此前被迫取消的欧协杯小组赛末轮英超热刺主场对法甲雷恩的比赛,最终结果是主队被判0比3告负。该比赛原本定于12月9日举行,但由于热刺队内爆发大规模疫情而临时被叫停。随后欧足联亦曾宣布该比赛不会改期补赛,因为热刺在2021年之内已经找不出时间来安排重赛。如今欧足联判热刺输球,也就意味着该队已经从欧协杯出局。该小组雷恩14分第一,荷甲维特斯则以10分拿到第二将参加24强阶段的比赛,热刺7分第三。
埃里克森回英超?纽卡等5队有意

由于在场上突发心脏病,丹麦中场埃里克森在体内植入了心脏除颤器,并按照意大利法律规定,解除了他与国际米兰的合约。英国《镜报》消息,埃里克森有机会重返英超踢球,纽卡斯尔联、西汉姆联、阿斯顿维拉、埃弗顿和莱斯特城都对其有意。
罗马诺:巴萨5000万欧报价费兰·托雷斯,曼城标价6000万欧

据意大利记者罗马诺透露,巴萨对费兰-托雷斯提出5000万欧的报价,而曼城为其标价6000万欧。巴萨的B计划是引进切尔西球员齐耶赫,但只有在无法签下费兰-托雷斯的情况下,巴萨才会考虑这一选择。
每体:巴萨和卡瓦尼达成初步协议

西班牙《每日体育报》报道称,关于卡瓦尼的引进,巴萨已经与球员方面达成了初步协议,乌拉圭前锋愿意在冬窗期间加盟巴萨。虽然还有其他选项,但考虑到各个目标达成的难易程度,巴萨还是在推进签约卡瓦尼的事宜。不过巴萨签下卡瓦尼的前提是,曼联在未来几周内同意他免费离开。
官方:李磊加盟瑞士草蜢俱乐部

北京时间12月20日,瑞士草蜢足球俱乐部官宣李磊加盟。现年29岁,效力于北京国安足球俱乐部的左边后卫李磊,将在21/22赛季冬季转会窗完成注册。2019年3月,李磊首次代表中国国家队出战,迄今共代表国家队出场5次,收获2次助攻。
上海女足00后球员杨淑慧留洋法甲

五星体育消息,杨淑慧留洋法甲加盟苏瓦约夏朗德女足。杨淑慧今年21岁,场上司职后卫。杨淑慧是继唐佳丽和沈梦雨之后,上海女足第三位留洋的球员。2021法甲女足联赛中,苏瓦约夏朗德女足目前排名第10位,里昂和巴黎分列一二位。
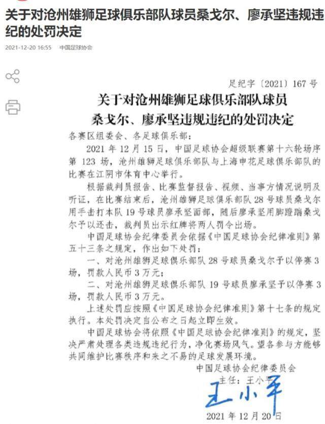
官方:沧州球员桑戈尔、廖承坚因内讧打架被罚停3场

北京时间12月20日,中国足协公布关于对沧州雄狮足球俱乐部队球员桑戈尔、廖承坚违规违纪的处罚决定,两人因赛后打架内讧,皆被罚款3万+停赛3场。在15日的中超比赛沧州雄狮对阵上海申花比赛中,主裁判吹响结束哨后,沧州雄狮发生内讧,桑戈尔出掌打廖承坚,廖承坚伸腿欲回击,两人爆发冲突,随后裁判向两人出示了红牌。
纳达尔新冠检测呈阳性

北京时间12月20日,纳达尔在个人社交媒体上宣布自己的新冠检测结果呈阳性,正在家中进行隔离。上周纳达尔在阿布扎比表演赛正式复出,纳达尔在声明中表示,自己是在参加完阿布扎比表演赛返回西班牙后确诊新冠,未来的参赛计划随时会有变动。
近一年月内联盟允许为新冠球员寻找替补

北京时间12月20日,据美国媒体报道,随着NBA球员大面积触发健康安全协议,导致很多球队无法在比赛中正常轮转。一些队伍开始临时签约,对此NBA官方进行了新的规则制定。美国篮球记者Shams Charania爆料:NBA联盟将允许球队为每一名新冠检测呈阳性的球员,寻找替代球员,该名被替代球员需为在合同签约期限之内,这一项规定将在即日起生效,到1月20日前一直有效。这对于很多自由球员来讲是一个施展自己的机会,对于一些球队来讲,如何在接下来的困境中选择合适人选,也极为重要。
苏群:湖人询问周琦情况 内线缺人一切皆有可能

北京时间12月20日,周琦在NBL的表现格外抢眼,成为墨尔本凤凰队内线支柱。近日篮球媒体人苏群透露,两支NBA球队已经询问了有关周琦的情况,其中包括洛杉矶湖人队。苏群在社交媒体上这样写道:“据我所知,周琦在NBL惊艳亮相,当时有两支NBA球队去询问情况,其中就有湖人队。当时,他们可想不到内线现在这么缺人。” 对湖人队来讲救急是为了度过难关,也是为了詹姆斯的健康,没有什么不可以做的。如果周琦能够重返NBA,对他个人包括整个中国男篮都是一件值得庆幸的事。

【国际足球】
西媒:登贝莱今天提前三个小时抵达训练场
凯尔:考虑多特遇到的诸多问题,上半赛季拿到的积分还算不错
吕迪格:球队下半场的表现不错,但平局就像是一场失利
名记:加维将续约,解约金移除
塞尔电台:皇马计划明夏免签拜仁中场托利索
卡拉格:凯恩应该被罚下场,VAR要在重要的情况下帮助主裁
莱昂纳多:巴黎仍有续约姆巴佩可能 不想回应伊布的批评
塞尔:因凡蒂诺拥有两年一届世界杯提议所需的选票支持
孔帕尼:被骂“黑猴子”难受但无能为力 黑人也为这个国家付出过
内维尔:孔蒂已出色地搭建起球队 未来四五个月热刺能展现出实力
西媒:费兰·托雷斯正与恩里克大女儿热恋,这也是他想回巴萨原因
世体:哈维希望费兰·托雷斯、卡瓦尼尽快到来,以加强锋线实力
世体:哈维希望帮助德容找回信心和状态,球员上轮曾遭巴萨球迷嘘声
每体:每次圣诞节来临都会有传闻乌姆蒂蒂离队,但球员从未离开
每体:巴萨本赛季17场联赛丢21球,科曼和哈维都难以改变防守状
米体:先租后买,国米中场贝西诺预计冬窗加盟热那亚
【国内足球】
毛毅军:河南队人员齐整很有实力,会针对他们的特点做好准备
安东尼奥:球队在防守端表现值得肯定 求胜的心态和欲望不会改变
官方:加纳球员阿耶曼·巴杜加盟青岛队 已抵达赛区汇合
何塞:不会对亚历山德里尼做特别部署 外援不可能每场都打满全场
杨为健:上轮赢球释放了11连败的压力,希望这轮将势头延续下去
袁野谈国安惨败:已不具备争夺好成绩的实力,管理层要为引援负责
萨布利奇:没有容易的比赛,任何对手都很优秀都很厉害
于根伟:卡达尔基本确定赛季报销,天津足球不畏惧困难
袁野:石柯与泰山队续约4年,三家南方俱乐部曾抛出橄榄枝
张外龙:球队状况在不断好转 还不确定费尔南迪尼奥明天能否登场
李金羽:球员的信心和竞技状态不错,和他们在精神上有共通点
距离女足亚洲杯揭幕还有1个月,中国女足正在上海进行集训
足球报:青岛队再发部分欠薪,多名球员亦接近复出归队
沪媒:艾哈迈多夫退役后投身青训,培养国足未来“对手”
孙准浩:我经常与孙兴慜联系并约定庆祝动作 会挑战中超MVP奖杯
【篮球】
赛迪斯·杨:我不介意经历重建但我不再年轻 我想争夺总冠军
麦基:我们的替补不是替补 而是处于替补位置的先发球员
戴维斯:去年是我的问题 但今年真不知道如何避免伤病
安东尼谈小托马斯:我经历过类似的情况 很开心他能重回NBA
詹姆斯转发与卡鲁索对位照:胜似亲兄弟!
浓眉谈在通道摔倒:当时很情绪化 我以为是重伤
基德:上一场对阵湖人就很担心新冠问题 现在我们也遇到了
小哈达威:现在的情况跟上赛季很像 久疏战阵的球员只能顶上
基德:波津的X光检查结果为阴性
拉塞尔:当我们全员保持健康 我们是最有威胁的球队之一
德罗赞:我非常尊重詹姆斯 老了后我可以说曾经和这家伙交手过
唐斯:在疫情如此严重时打球非常可怕 对整个联盟来说都很艰难
Shams:独行侠计划签下发展联盟26岁后卫平森
弗雷戴特宣布将回归上海队 预计第三阶段出战
【综合】
短池游泳世锦赛余依婷200混摘银
蒂姆感染新冠 退出澳洲赛季热身赛
蒂姆感染新冠 退出澳洲赛季热身赛
拉杜卡努荣获BBC年度体育人物大奖
短池世锦赛跳水表演赛中国队第三

广州队无力支撑洛国富翻译费用 归化球员生活成本高

归化球员出现一系列的变故,重要的一个原因是成本过高。以洛国富为例,在返回广州后,日常所租用的住房租金就是一笔不小的开支。俱乐部还专门负责物色了一名生活翻译,但如今俱乐部已无力正常运转,不可能再额外承担翻译费用。
@你说可以就是可以可以不可以:恒大给他一套房子不完了 还租?
@凯尔森中尉:这是穷人所理解不了的。
@沉海的微波炉:恒大缺房子?翻译一年给你算50万行不行,这才多少点啊,比起大几千万的工资。
@心花怒放:足协有钱。
@你哥哥:直接笑合适吗?
@鬼魅:翻译都请不起了,看来真没钱了。
@腻啊:中超全华班 马上实现成功!
@ipleDash:由俭入奢易由奢入俭难。
@风罗本:我买不起汤臣一品,是因为物业费太贵了

姆巴佩23岁前打进了198球,多于梅罗23前进球数之和

12月20日是法国前锋姆巴佩的23岁生日。据统计,姆巴佩23岁前在俱乐部以及国家队的正式比赛中总共打进了198球。这一数据比梅西、C罗两人在23岁前的进球数之和(174球)还要多出24球。

今日(12月21日)
08:30 NBA常规赛 76人 - 凯尔特人
08:30 NBA常规赛 魔术 - 猛龙
09:00 NBA常规赛 火箭 - 公牛
09:00 NBA常规赛 雷霆 - 灰熊
09:15 NFL常规赛 维京人 - 熊
10:00 NBAG联赛常规赛 奥斯汀马刺 - G联赛点燃
10:00 NBA常规赛 黄蜂 - 爵士
11:00 NBA常规赛 国王 - 勇士
11:30 NBA常规赛 马刺 - 快船
14:30 中甲第34轮 苏州东吴 - 四川九牛
14:30 中甲第34轮 北京北体大 - 辽宁沈阳城市
15:00 中甲第34轮 贵州 - 成都蓉城
15:00 中甲第34轮 淄博蹴鞠 - 南京城市
15:30 中超第二阶段第18轮 河南嵩山龙门 - 上海申花
15:30 中超第二阶段第18轮 重庆两江竞技 - 武汉
16:30 WCBA附加赛 上海女篮 - 河北女篮
19:30 中超第二阶段第18轮 沧州雄狮 - 天津津门虎
19:30 中超第二阶段第18轮 青岛 - 大连人
19:30 中甲第34轮 陕西长安竞技 - 南通支云
明晨(12月22日)
01:30 意甲第19轮 乌迪内斯 - 萨勒尼塔纳
02:00 西甲第4轮补赛 比利亚雷亚尔 - 阿拉维斯
03:45 意甲第19轮 热那亚 - 亚特兰大
03:45 英联杯1/4决赛 阿森纳 - 桑德兰
03:45 意甲第19轮 尤文图斯 - 卡利亚里
04:30 西甲第4轮补赛 塞维利亚 - 巴塞罗那


